What are the minimum results we have to accept from these DNA studies?

 

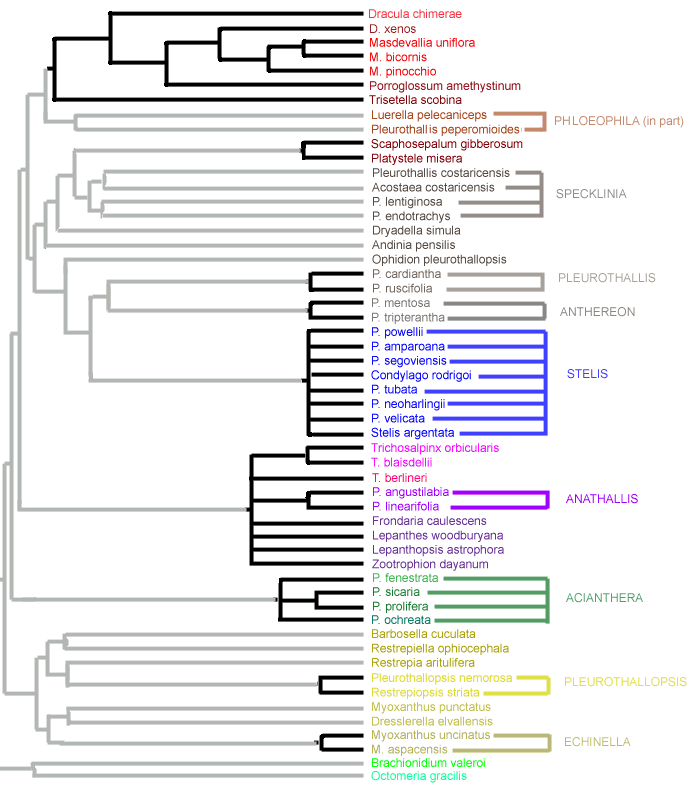
Pridgeon et al. analyzed three different large segments of DNA for 54 species of Pleurothallids. Two segments were of conservatively evolving plastid DNA, and one was of more rapidly evolving nuclear DNA. Each of these three independent segments produced a "family tree" (cladogram).  The three trees differ in many details, but agree on some basic patterns.  The connections and branches that I have drawn in black on the left side of the figure below are the ones that are exactly the same in all three independent trees. This "consensus tree" carries a lot of weight. The groupings that appear in black in this tree are almost certainly real, since all three independent DNA analyses, of very different kinds of DNA, agree on them. In the case of the "Stelis" group, more sampling is needed to resolve the branching patterns within the group, but the existence of the group as a whole is not in doubt, since it is confirmed by all three analyses.

     The gray lines connecting the branches at the far left are not agreed upon by all the analyses, but are the result of analyzing the combined results to try to extract more information. These could change with additional sampling.

      On the right side of the figure are some of the proposed genera of Pridgeon et al. I have included only those genera that are based on the studies of all three DNA segments. This means I leave out Diodonopsis and the expanded concept of Andinia, which are each based on the study of only one DNA segment. 

     I don't mean to imply that we have to accept the proposed genera on the right side of the figure, only the branching patterns in black on the left. For example, we could sink Anthereon into Pleurothallis without contradicting anything in this tree.

L. Jost

   

 

The branches drawn in black on the left half of the figure are confirmed by analysis of three different DNA segments.  I think we have to accept these.

(Note that the name Echinella in the figure has been changed to"Echinosepala" in Pridgeon and Chase, 2002, because Echinella had been used for an algae.)

Based on Pridgeon, Solorzano,and Chase 2001, combining their Figures 4, 5, and 6. The gray branches and the ordering of the taxa are taken from the combined results, their Fig. 7.